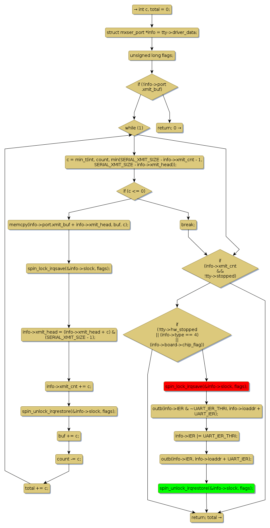
Instance Verification Kit (IVK)
spin lock @ [29055+39+/linux-3.19-rc1/drivers/tty/mxser.c]
Instance Signature: slock
|
The Matching Pair Graph:
|
|
Function Name
|
Control Flow Graph (CFG)
|
Events Flow Graph (EFG)
|
Source Correspondence
|
|
mxser_write
|
|
|
[28279+11+/linux-3.19-rc1/drivers/tty/mxser.c]
|